【安防在线 www.anfang.cn】
一、概况
随着《国务院办公厅关于加强中小学幼儿园安全风险防控体系建设的意见》指出,要认真做好风险预防、管控、事故处理和风险化解等工作。针对影响学校安全的突出、难点问题,进一步整合各方面力量,健全完善工作机制和防控体系。各级教育部门、公安机关和学校要健全联动机制,强化信息沟通、应急处置方面的协作,加强视频监控、紧急报警装置等物防技防方面的对接合作。切实维护师生人身安全,保障校园平安有序,促进社会和谐稳定,为学生健康成长、全面发展提供保障。
在信息化潮流席卷下,数字校园的设置已经十分完善,但其信息分散、不对称、容易形成信息孤岛。随着物联网、云计算、移动互联网等技术正在不对发展进步,从数字校园到智慧校园的演变成为了一种必然的进程。同时,学校作为人才培养的极地,智慧校园的先导性更是受到国家、学校、家长重视。
二、需求分析
1. 校园安全环境不容乐观
近年来,校园安全事件的接连发生,而学校未成年人的对抗能力与经验薄弱,极易造成严重的后果,对家庭和社会造成极大的打击、对社会整体安全的影响极其恶劣。
2. 国家重视 政策护航
会议指出,要把保障中小学和幼儿园安全放在公共安全的突出位置,这事关广大学生健康成长和亿万家庭幸福。要严打涉及校园和学生安全的违法行为特别是暴力犯罪。
3. 校方需求
近年来诸如社会威胁、意外危险和校园欺凌事件逐步上升,加强校园环境建设,提供安全、舒适、和谐、稳定的学习和成长环境是学校建设发展的重要任务和指标,同时通过现代化信息技术手段,实现学校管理职能一体化、老师学生便利化,达到提高教育水平、管理效率的目的。
4. 家长需求
为家长减负的同时,通过合理方式,了解孩子学习生活动态,对孩子校园生活信息的全面了解,突破与学校、老师交流时间与空间的约束,更贴心地关注形式增进亲子了解。

图1
三、方案概述
随着科学技术的进步以及社会的关注,适应新形势下校园建设的需求,智慧校园建设以数字化的方式来体现工作、学习、交流和管理的校园生活,为加强校园安全环境建设,提供安全、舒适、和谐、稳定的学习和成长环境。构筑家校沟通桥梁、打通家校沟通渠道、加强家校互动,学校教育和家庭教育协同配合,促进学生进步。熵基科技推出了智慧校园平台,实现学生管理、校园监控、消费管理和教学管理的无缝融合,以平安校园、家校共育为建设理念。平安校园部分包含校园出入口安全管理、校园食堂管理、校园AI 监控预警管理、校园宿舍管理等功能场景,同时可以无缝和第三方云平台进行对接集成,实现家校共育。搭建校方和家长之间的沟通桥梁,让家长与校方一起参与到学生的教学成长,包含学生在校情况的通知、考勤信息、班级公告、成绩公告、课程表等功能应用。
四、系统优势
1. 全场景覆盖
针对校园内技防和智能化设备进行全覆盖设计,可以根据实际需求进行菜单式选择。
2. 混合云部署
基于本地服务器和熵基科技教育云进行混合云部署,方便各类人员通过对应端口随时随地便捷访问系统。
3. 快速实施落地
综合考虑校园安防需求、施工难度和建设周期等因素,提供软硬件一体化解决方案,平台部署和设备安装流程化。
五、系统架构图(见图2)
图2
六、平台特色能力
① 统一认证服务(统一身份信息管理)。
② 统一校园门户(支持扩展第三方应用)。
③ 统一物联中台(扩展校园全场景硬件设备)。
④ 统一支付中台(校园全场景支付)。
⑤ 统一人脸平台(校园一脸通)。
⑥ 大数据平台、可视化数据管理。
七、主要功能
1. 帮学校
打造安全校园、构筑学校安全智能化管理,实现全校师生考勤门禁管理、数据可视化管理,实现学校技防与信息化互联互通,确保校园实现全方位的综合管控。
2. 助家长
加强家校互动、规范学生消费、获取学校通知、掌握学生考勤、监督学生。
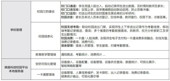
表1

八、场景应用
1. 校园出入口管理
校门进行人车分流,加装防冲撞/ 通行控制设备保障师生安全。考勤能加强学风建设,培养学生的良好学习习惯,实时的考勤消息推送,更能促使学生按时上学下课,同时能及时发现异常情况,给家长一个安心的保障。
人脸抓拍――在学生每日出入校门闸机时进行抓拍考勤和统计。
考勤推送――将学生出入考勤记录和照片实时推送至教师和家长。
防疫测温――采用测温人脸一体机,出入时自动测温推送,异常报警;支持手动测温录入,自动生成体温记录报表。
2. 宿舍管理
系统实时统计未归寝学生的名单,班主任及宿管老师可在线实时查看,对未按时归寝的同学进行联系,及时掌握学生动向,降低安全事故的发生风险。
住宿考勤――按班级/ 宿舍自动生成考勤报表,便于不同教师管理。
留宿管理――教师可以查看学生某个时间段的留宿情况和考勤记录。
宿舍管理――可以通过按宿舍、班级来查询学生的住宿信息;支持移动端添加新增住宿学生信息,便于管理。
3. 校园消费管理
系统实时上传每笔消费记录,让家长实时了解孩子的消费情况,及时纠正孩子不正确的消费观。
消费记录――家长端绑定孩子一卡通,能随时查看孩子消费记录。
在线充值――家长端绑定孩子一卡通,能够在线直接向卡内充值。
消费代扣――支持消费代扣,家长端绑定孩子一卡通,学生消费直接待扣家长微信钱包。
4. 访客管理
高安保水平的要求下,访客入校需被访人亲自迎接。考虑到时间成本和便捷程度,我们开发出移动访客系统,提升访问体验。
教师邀请――支持内部教职工邀请外部人员访问,在线给予相应权限。
在线申请――家长等人需在线提交访问申请,并录入人脸和车牌信息,经批准后方可到校。
现场核验――无论通过哪种方式获得授权,均需在校门保安室进行人证/ 人脸核验,确定本人后放行。
九、应用案例

该文观点仅代表作者,本站仅提供信息存储空间服务,转载请注明出处。若需了解详细的安防行业方案,或有其它建议反馈,欢迎联系我们。

