安防摄像头和监控系统遍布世界各地,并且其使用大有与日俱增之势。这种局面是由诸多因素造成的,包括:公共机构的安全和风险缓解需求、新型保险业的需要,以及成本降低但系统性能增加的变化趋势。
过去,监控系统常常需要进行专业安装,并且会用到特殊电缆和分立式电源。而如今,IP监控系统非常容易安装并且适应性好,能够通过常用的CAT5(5类)电缆或者Wi-Fi网络连接到既有的以太网(Ethernet)基础设施中。此外,通过把现有的IP摄像头连入DVR(数字硬盘录像机)或者云存储服务就可以组成一套完整的系统,进而还可以通过任何智能手机或者其他便携式设备进行现场远程监控。

以太网供电(PoE)在使用和送电能力方面也取得了长足进步,这使得仅通过单根电缆实现摄像头的供电和连接成为了可能,同时也降低了安装成本。
安装在室内外的摄像头不仅可用来保护公共场所(比如公寓和办公楼、工厂、学校校园以及个人住宅)的安全,还可以用来监控交通状况。在所有这些情况下,电缆连接和断开的过程中都会遭受静电放电(ESD)和电缆放电事件(CDE)的威胁。易损坏的电路包括按钮和开关、存储器插槽以及视频输出端口。对于安装在室外的摄像头而言,视频(CVBS或SDI)和数据(以太网、USB)端口还会遭受剧烈且重复的雷击瞬变现象。
同样,录像硬件(数字硬盘录像机/个人录像机)也将会暴露在ESD和雷击浪涌的威胁下。当录像设备连接到视频和数据端口时,就会引入ESD。在雷雨天气里,瞬变可引入电源(AC/DC)电路和以太网/视频端口中(如果连接到安装在室外的摄像头上)。
所有这些问题对硬件设计师和制造商都是一个不断增加的挑战。随着各种设备功能的增加,芯片组的复杂度及灵敏度也在增加。同时,设计师还要面临降低成本的压力。
许多情况下,在早期的设计阶段,很少有制造商会考虑瞬态保护,从而导致设备很容易失效,进而产生相应的维修费用和处理问题,使其品牌信誉受损。保护元器件的目的就是为了把瞬变能量降低到安全范围以内,以确保应用性能可靠并且使电路的正常工作不受干扰。例如,其决不能通过增加额外电容或者其他非线性效应使高速信号降低。
本文将讨论安防监控系统各单元所面临的威胁以及防止这些威胁的方法。
保护摄像头
静电放电(ESD)以及其他瞬变和浪涌可能进入摄像头的直流输入端口中(如果使用的是分立式电源)。解决方法是在摄像头直流输入端口尽可能近的地方连接一个通用瞬态电压抑制(TVS)二极管。针对5V~6V的关断电压通常定额选配一个30pF/30kV的单向或双向器件。二极管的选取应遵循以下原则:额定电压比直流电路的额定电压高15%以上,并且把适用的地方标准和预期的温度范围考虑在内。
多媒体卡(MMC)或者智能卡端口界面是ESD进入系统的一道入口。用户或安装者会积累静电荷,当MMC卡或SD存储卡插入时,静电荷会发生转移。这里推荐用具有5V~5.5V关断电压的8pF~30pF/15kV单向TVS阵列进行保护。因为该端口的传输速度较低,所以可选择高达30pF的电容值进行保护。既可以选择分立式二极管,也可以选择二极管阵列―可减少器件数或者节省电路板空间。
ESD也可能通过摄像头的键盘和控制按钮进入系统中。这些电路可以通过一个具有5V~6V关断电压的8pF~30pF/15kV~30kV双向或单向TVS阵列进行保护。因为这些电路是简单的直流电路,所以保护器件的电容无关紧要,并且其选择很大程度上是基于外形尺寸的(分立式对阵列,或者封装外形)。
如果摄像头包含USB端口,那么数据线应该用低电容解决方案进行保护,因为USB2.0的数据速率可高达480Mb/s,USB3.0的数据速率可高达5Gb/s。在这种情况下,有很多的电容定额远低于1pF的阵列可选。
保护录像机
使用CVBS(复合视频基带信号,也称为彩色、视频、消隐和同步)或HD-SDI(高清数字分量串行接口)等模拟视频协议的摄像头,尤其是安装在室外的摄像头,需要足够稳健的保护以抵御雷击浪涌瞬变。如图1所示,SIDACtor器件可用于标清实现;如图2所示,气体放电管(GDT)可以和TVS二极管阵列结合用于高清电路。


对于那些把录像机连接到外部存储器、远程接入或显示器的端口,其数据速率会很高。在这些情况下,保护器件必须有一个足够低的电容值,以至于不会干扰各端口的信号完整性。
代表性的端口包括HDMI、eSATA、USB以及以太网。
在接下来的部分将更深入地介绍包括以太网供电(PoE)在内的以太网应用。
以太网保护
以太网电路的保护需要更精致的处理,因为其实现(室内对室外)将决定保护器件所需的稳健性的水平。需要回答的基本问题是,究竟用户是唯一的威胁(考虑ESD),还是端口也会受到雷击瞬变的影响。对于以太网端口连接到本地路由器或室内摄像机的安装来说,几乎不会有雷电耦合到电路的情况发生,因此ESD将会是唯一威胁。在这种情况下,保护器件的电容值应在4pF左右或更低,因为数据速率大于100Mb/s。
对于那些具有长电缆(100m)的、以太网硬件与电气硬件和电路相混合的安装(设备箱),可以应用GR-1089之类的标准。在这些情况下,建筑物内规范最为重要,它包括对诸如100Base-T的2对接口使用高达100A峰值脉冲电流(对于2/10μs波形)以及对诸如1000Base-T的4对系统的每根电线使用36.4A的峰值脉冲电流(1.2/50μs和8/20μs波形)浪涌的规定。对于这种情况,保护必须更为稳健,并且可能需要用到如图3所示的级联方法。

图3:以太网接口的电路保护―通过TVS二极管阵列来抵御建筑物内雷击
如果电路包括一个能够承受和限制雷击瞬态的变压器,则可能只使用如图4所示的物理层侧的保护。

图4:以太网接口的电路保护―具有能抑制雷击的变压器的以太网接口物理层侧瞬态保护
对于摄像头在户外的以太网安装来说,直接耦合雷击瞬变的可能性非常高。涵盖这一情况的一个标准就是GR1089建筑物间规范。在这种情况下,雷击浪涌定义为具有500A的峰值脉冲电流(对于2/10μs波形)。由于能量极高,需要基于SIDACtor的解决方案来进行线路侧保护。对于变压器的物理层侧来说,安装二极管阵列可以“肃清”通过线路侧保护所允许通过的任何能量。这种级联保护方案的一个例子如图5所示。

图5:以太网接口的电路保护―建筑物间的雷击瞬变抑制
以太网供电
如前所述,许多监控摄像头系统能够简易安装的关键之处就是以太网供电(PoE)。正如预期的那样,这在保护方案里将增加另一个考虑方面―在仅有数据的标准以太网电路中并不存在。也就是说,在应用的两端,以太网线路将连接一个电源。一侧是提供电能的供电设备(PSE),另一侧是使用电能的受电设备(PD),例如IP摄像头。
除保护数据线外还要保护电源(PSE或PD)。换句话说,即根据安装类型(只有ESD或浪涌+ESD)保护数据线,同时根据其特有的需要添加电源保护。此外,还需考虑如何实现供电(模式A或模式B)。
模式A和模式B实现指的是如何将电源加载到以太网电路或从中移除。对于100Base-T以太网,只使用了可用线对中的两对。另外两对是备用的,未被使用。对于模式APoE,电源将在备用线对上实现。在模式B安装中,电源将在数据线对上实现。最后,应当注意,直流电源信号(高达57Vdc)的方向未指定。它可以被插入到任何一极中。
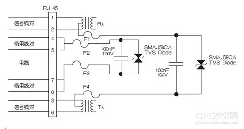
最常见的电源保护方案是横跨输入和电源使用一个双向TVS二极管。选用双向二极管,是为了无论极性如何,都能避开线路电压。图6说明了对于必须与电源模式A和B都兼容的受电设备,TVS二极管将如何放置在电路中,因为PSE控制了具体的实现。PD需要同时兼容这两种模式。对于那些必须符合UL 60950-1等安全标准的应用,该解决方案还提供了过流保护器件。对于更稳健的保护解决方案,可以用SMB、SMC、SMD版本替代SMAJ58CA。

图6:用TeleLink保险丝实现PoE电源保护
在建筑物间有可能产生浪涌的安装中,可能需要一个更为稳健的解决方案。因为这些浪涌的能量会超过大多数单个标准TVS二极管的能力,应当考虑使用诸如Littelfuse SIDACtor系列的高速晶闸管器件。图7所示的SIDACtor晶闸管器件提供了双向保护,并将同时为模式A和模式B提供保护。该解决方案也适用于PoE+(IEEE 802.3at)。

图7:用TeleLink保险丝实现建筑物间的PoE电源保护
双向晶闸管浪涌保护器件可以保护PoE PD或PSE免受雷击浪涌的影响。在这种情况下,SEP器件的引脚2和7在PCB上必须连接在一起。
更快的计算速度、以太网供电以及不断降低的设备和安装成本,使得几乎在任何地方安装先进的监控系统成为可能。
为了确保安防系统元器件和网络功能在整个安装寿命期内都可靠,应当把瞬态保护(ESD和浪涌)考虑进去。在大多数情况下,仅需要基本的ESD保护即可,而暴露在开放室外环境的设备或电缆还应该防范雷击浪涌的威胁。电源电路也会受到瞬态电压事件的影响而需要保护。对于所有这些情况,有大量的解决方案存在,这将使电路板设计人员在设计时更具灵活性。
该文观点仅代表作者,本站仅提供信息存储空间服务,转载请注明出处。若需了解详细的安防行业方案,或有其它建议反馈,欢迎联系我们。
