随着家居智能化的发展,各种各样的家居安全监控设备不断涌现,主要包括视频监控类、传感器监控 类和电话报警类。当前的安防设备主要还处在单独工作的层次,没有连成系统,这不但造成布线网络的复杂性和资源的浪费,也不利于家居安全系统的有效管理。基 于图像与电话报警的数字家庭安全监控系统以ARM9嵌入式系统为核心,利用无线图像传输技术和电话网络,整合了以上多种安防设备,在简化家居安防设备的同 时降低成本,提高安全监控系统的可靠性。
1系统结构与功能
系统囊括了无线可视门铃、电话报警终端、平安钟、电控门锁和烟雾、温度等传感器,通过2.4GHz无线传输模块和有线电话网络实现通信及报警功能。系统以ARM9嵌入式为核心,分为四大部分:安全检测部分(包括平安钟、烟雾温度传感器以及撬门动 作检测)、图像采集与处理部分、无线传输部分及电话报警部分,其系统框图如图1所示。

1.1无线可视门铃
以ARM为主控核心,当访客摁响门铃时,摄像头对访客进行图像采集,编码压缩后通过2.4 GHz无线传输模块进行传送,让主人在家中通过接收机的液晶显示器查看,同时可无线控制大门开关。
1.2平安钟
平安钟呼叫援助系统是居家老人的紧急救护系统。老人在家中一旦面临突发疾病、遭遇险情等紧急情况时,只需按动“平安钟”的呼叫器(如挂在胸前的遥控按钮),系统可自动通过电信固话网络与监控中心联系。
1.3 图像监控
系统同时作为家庭安防装置,在大门门锁被撬时,摄像头会进行多次拍照并储存,同时立即通过电信固话网络拨号告知主人或报警。摄像头安装于门内侧也有助于防止盗贼暴力破坏摄像头,同时利用“猫眼”也可实现广角拍摄,可视范围更广。
1.4消防监测
如果家庭不幸出现火情,可通过烟雾传感器和温度传感器检测出来,系统将通过电信固话网络自动拨号告知主人并报警。
2系统硬件方案设计
2.1图像采集及无线传输电路设计
图像采集模块采用OV9650,由MINI2440嵌入式控制中心进行控制,通过防盗门的“猫眼”采集到视角更大的图像,然后交由S3C2440控制器处理。
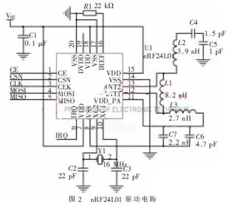
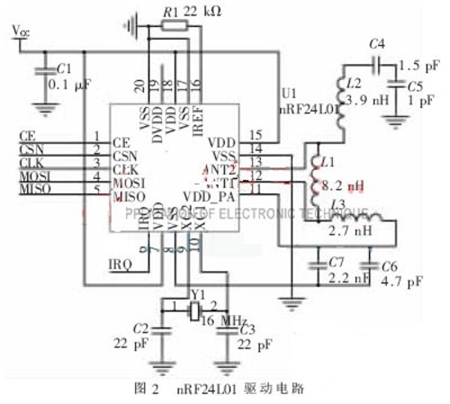
图像无线传输电路采用基于无线收发芯片nRF24L01的模块。nRF24L01是一款工作在2.4 GHz ISM频段的单片无线收发芯片,芯片高度集成化,仅需少量阻容元器件即可实现无线收发功能,具有极低的电流消耗,硬件电路如图2所示。

2.2图像接收与显示终端设计
图像接收与显示终端作为无线可视门铃的一部分,主要实现对主控中心传来的图像数据的接收和显示,并 控制电控门锁的开关。模块采用LM3S1138控制,由nRF24L01接收,并通过2.4寸彩色TFT液晶屏LTM024D130显示。 LTM024D130支持16位真彩色显示,其位数R:G:B为5:6:5。液晶屏采用8位并行总线驱动,与MCU的接口电路如图3所示。

2.3电话报警终端设计
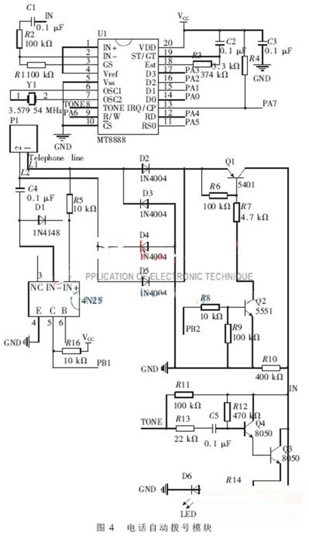
电话报警电路采用双音多频(DTMF)信号编解码芯片MT8888。该芯片功能强,具有Intel微处理器标准接口,功耗低(仅57.8 mW),工作稳定可靠,可用于电话自动拨号报警。
电话报警终端采用Atmega16控制,图4为电话铃流检测电路,模拟摘机电路及DTMF控制电路。

2.4平安钟
平安钟做成无线编码发射机,采用TP2262进行编码,然后利用315 MHz频段的无线电进行发送,老人只要在紧急情况下按住按键,即可不断地发射一定规律的编码,主控部分接收解调后进行软件解码,识别出相应键值,拨号告知主人并报警。
平安钟的硬件电路如图5所示。

3系统软件设计
系统包含三个用于控制的MCU,其中S3C2440为主控中心,实现图像采集、编码、发送功能,系统异常检测以及报警功能调度,嵌入Linux 2.4内核,软件流程图如图6所示。

LM3S1138为无线可视门铃终端控制器,实现功能为图像接收、缓冲及显示,其软件流程图如图7所示。

Atmega16为电话报警终端控制器,实现功能为报警信号的接收和自动拨号报警,其软件流程如图8所示。

基于图像与电话报警的数字家庭安全监控系统最大的特点是集成多种常用家居安防设备,有效整合数字家 庭的多种资源,降低成本,提高安防系统稳定性。系统摄像头置于大门内侧,巧妙地透过大门的“猫眼”取景,既提高摄像头自身安全性,又能有效实现广角功能, 拍摄到更多信息,这是本系统的另一特色。实现系统与家庭网关互联,作为数字家庭网络的子系统之一是以后的研究方向。
该文观点仅代表作者,本站仅提供信息存储空间服务,转载请注明出处。若需了解详细的安防行业方案,或有其它建议反馈,欢迎联系我们。
