每逢节假日旅游高峰期,交通拥堵都是一个迈不过去的话题。从城市热门景点到郊野自然景区,从城市道路到高速公路,“人从众”背后往往伴随着“车从众”。每当此时,人们不免感叹:汽车能不能更聪明一点?道路能不能更智慧一点?让难得的假日出行更顺畅,更舒心?
实际上,从单一汽车的智能网联、自动驾驶到整个城市的智慧出行、智慧交通,汽车产业和交通行业一直在努力解决这些问题,提升出行体验。当前,“新四化”趋势下智能网联汽车应用发展迅速,但用户最关心、最具智能辨识度的自动驾驶却长期停留在L2级别,很难再跨进一步。
当单车智能的局限性日益凸显,V2X车路协同的呼声日渐高涨。特别是随着5G成熟完备并向5.5G持续演进,业界寄望于5G/5.5G网络提供的超大带宽、超低时延和超大规模连接等特性赋能车路协同解决方案“提质增效”,以单车智能+车路协同的方式实现“聪明的车+智慧的路”,推动无人驾驶及智慧交通持续跃升。

那么,V2X提出已多年,5G/5.5G V2X会是自动驾驶的解药吗?站在更大的智能网联汽车及智慧交通角度看,5G/5.5G V2X会催生哪些新业态新模式,带来怎样的社会和商业价值?
车路协同“开天眼”,破解单车智能升级困局
“不识庐山真面目,只缘身在此山中”,今天的汽车即使自身配置了传感器、摄像头、雷达等多种设备,但由于身处复杂道路环境中,视野和感知能力仍然受限,以至于当前以单车智能为主线的汽车自动驾驶被集体卡在了L2级别,也即实现了部份自动化,但驾驶者仍需专心于路况,双手不能离开方向盘。
不同于单车智能单纯通过汽车自身配置的软硬件设备去感知环境做决策,车路协同将道路、车辆以及数字技术进行有机融合,即通过部署在路侧与车端的先进的无线通信、智能传感器、云计算等技术和设备联动,实现车与车、车与路、车与人、车与网络的实时数据交互,给身处复杂环境的汽车“开天眼”,帮助乘客和车辆选择更好的出行路径,实现更高阶的自动驾驶,显著提升通行效率。
除了能够用路侧设备让道路变智慧,为车辆提供上帝视角这一显著优势外,车路协同方案得益于将大部分感知和计算能力从汽车身上“卸载”到路侧及云端,变成可供多辆汽车同时接入共享的基础设施,还可以大幅降低车载智能的拥有成本,进而降低总体成本。因此相较而言,车路协同方案代表着成本更低、实用性更强的自动驾驶及智慧交通发展方向。
正因如此,近年来车路协同已成为全球关注的焦点。美国、欧盟、日韩都制定了相应的规划及发展路径。国家智能网联汽车创新中心编制的《智能网联汽车技术路线图2.0》指出,我国要在2025年实现C-V2X终端新车配备率达50%,2030年基本实现普及。
5G/5.5G网络加持,实现人、车、路、云高效协同
早在“十二五”期间中国就启动了“智能车路协同关键技术研究”,时至今日相关技术已经取得长足进步。随着我国5G成熟完备并向5.5G持续演进,5G/5.5G与人工智能、边缘计算等数字技术融合发展,带来了更好的联接、感知及计算能力,为实现人、车、路、云的高效协同提供了有利条件。
这其中,无论是车与车、车与路,还是车与人、车与网络之间的信息交互,无处不在的技术便是联接,即基于3GPP全球统一标准下蜂窝移动通信技术形成的车用无线通信技术C-V2X。在4G/LTE时代,受制于自身网络能力局限、车载V2X终端渗透率低、路侧基站覆盖范围不足等因素,C-V2X并未起势,车路协同长期处于初级阶段。
进入5G时代后,具备超大带宽、超低时延和超大规模连接能力的5G C-V2X,能够为自动驾驶、精准定位、高精导航、车载娱乐等智能网联汽车典型应用场景下多行业、多维度的数据交互提供全方位的联接能力,协同AI、云计算、物联网等技术为汽车“新四化”发展提速加码,打开了V2X车路协同发展的新天地。
而依托“下行万兆、上行千兆、千亿联接”等典型特征,5.5G C-V2X将能够更好地支撑高阶自动驾驶演进升级,提供更加沉浸和交互的实景导航等体验,以及满足乘客的XR Pro、全息、3D视频等车载娱乐服务需求,进一步促进人、车、路、云的高效协同,为人们提供更加安全、便捷、舒适的行车体验。
仍以最牵动人心的自动驾驶为例,《智能网联汽车技术路线图2.0》指出,2025年我国L2和L3级新车普及率要达到50%,2030年要超过70%。这意味着,在当下单车自动驾驶升级遇阻的情况下,5G/5.5G V2X加持的人、车、路、云一体化协同发展模式将提供关键助力。
5G/5.5G V2X,深度赋能自动驾驶和智慧交通
产业各界正为此而努力,推动C-V2X产业链日趋成熟并走向规模商用。资料显示,当前C-V2X产业化进程逐步加快,产业链上下游企业已经围绕C-V2X形成包括通信芯片、通信模组、终端设备、测试与认证、CA(Certificate Authority,认证中心)安全、应用与平台、整车制造、高精度定位及地图服务等为主导的完整产业生态。
华为车路协同产品线总裁鱼洋表示,作为全球领先的ICT设备商,华为也充分利用云、IoT、AI、5G/5.5G等数字化技术,推出华为NeuWay优路——车路协同解决方案,通过专有路网和公网串联路边通算子系统、路边感知子系统与基站子系统,实现人、车、路、云高效协同,为用户提供智能出行服务和体验,助力汽车产业和交通行业的数字化、智能化转型升级。
该方案凭借华为独有的超远距感知识别算法以及雷视融合技术,可实现业界领先的远距离、高分辨度的事件识别,为汽车自动驾驶提供上帝视角;自动驾驶车辆利用5G/5.5G网络的超大带宽和超低时延,可快速下载超高精度地图,实时渲染,享受极致的车道级高清导航体验;乘客在乘车过程中,通过车内娱乐系统,借助5G/5.5G强大的能力,还可以无卡顿的畅享4K视频、XR和云游戏等数据服务。
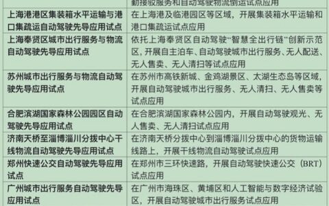
综上可见,V2X车路协同通过将人、车、路、云等交通参与要素有机地联系在一起,不仅可以支撑车辆获得比单车感知更多的信息,促进自动驾驶技术创新和应用,有效降低自动驾驶的难度和成本;还有利于构建一个智慧的出行及交通体系,促进汽车和交通服务的新模式新业态发展,更好地推进上层商业应用,真正将智能汽车变成下一个智能手机似的BigThing。
而类比智能手机所造就的无比繁荣的移动互联生态,“聪明的车+智慧的路”构成的车路协同发展模式,料定也将支撑多个产业的变革,培育出路网运营商、出行服务提供商等新业态和新商业模式,并衍生出基于车联网大数据的交通治理、交通碳中和等新型应用,在提升驾驶安全、改善交通效率、节省资源、减少污染等多个维度发挥多重价值!
该文观点仅代表作者,本站仅提供信息存储空间服务,转载请注明出处。若需了解详细的安防行业方案,或有其它建议反馈,欢迎联系我们。
