为落实《环保装备制造业高质量发展行动计划(2022-2025年》(工信部联节〔2021〕237号)工作部署,加快先进环保技术装备研发和推广应用,提升环保装备制造业整体水平和供给质量,工业和信息化部、生态环境部编制了《国家鼓励发展的重大环保技术装备目录(2023年版)》,现予公告。《国家鼓励发展的重大环保技术装备目录》(2011年版、2014年版、2017年版、2020年版)同时废止。
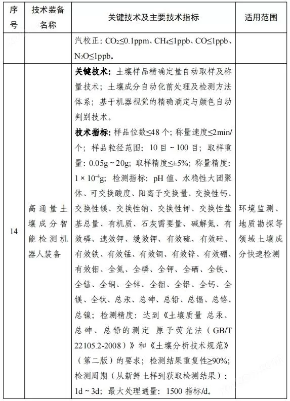
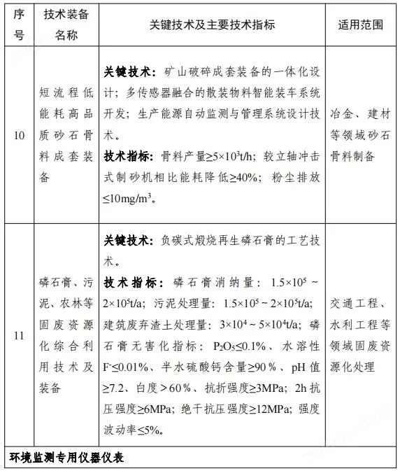
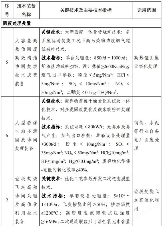
《目录》包括:耦合型电除尘器、污水高负荷脱氮装备、高盐难降解有机废水高效异相类芬顿技术装备、智能加药环保装备、船舶大气污染物排放动态监测系统、光学 馈腔增 强激光吸收光谱法高精度温室气体监测系统、高通量土壤成分智能检测机器人装备等158项技术装备。
该文观点仅代表作者,本站仅提供信息存储空间服务,转载请注明出处。若需了解详细的安防行业方案,或有其它建议反馈,欢迎联系我们。
