【安防在线 www.anfang.cn】摘要:本文对当前人工智能科学与技术,从图灵计算机机模型和冯·诺依曼计算机体系结构的计算机系统解决处理数据的信息的方式进行了的分析,在人工智能解决问题的方法与步骤的中,检测、数字化、数学模型化、理论数学处理、计算机工程数学处理、算法模拟与程序处理、计算机技术处理、应用输出处理等都存在不同的难以解决的问题,以图灵计算机机模型和冯·诺依曼计算机体系结构的计算机系统解决存在不可能解决局限性。
关键词:人工智能;数字化;计算机;局限性;算法;深度学习
0、人工智能概述
美国斯坦福大学尼尔逊教授对人工智能下了这样一个定义[1]:“人工智能是关于知识的学科即:怎样表示知识以及怎样获得知识并使用知识的科学。”,而美国麻省理工学院的温斯顿教授认为:“人工智能就是研究如何使计算机去做只有人才能做的智能工作。”这些表述了说明了人工智能学科的基本思想和基本内容。即:人工智能是研究人类智能活动的规律,构造具有一定智能的人工系统,研究计算机如何完成人类的智力才能胜任的工作,也就是研究如何应用计算机的来模拟实现人类某些智能行为的基本理论、方法和技术。
人工智能是计算机学科的一个分支,是二十一世纪三大尖端技术(基因工程、纳米科学、人工智能)之一。人工智能是研究计算机来模拟人的某些思维过程和智能行为(如学习、推理、思考、规划等)的学科,主要包括计算机实现智能的原理、制造类似于人脑智能的计算机,使计算机能实现更高层次的应用。人工智能将涉及到计算机科学、心理学、哲学和语言学等学科。可以说几乎是自然科学和社会科学的所有学科,其范围已远远超出了计算机科学的范畴,人工智能与思维科学的关系是实践和理论的关系,人工智能是处于思维科学的技术应用层次,是它的一个应用分支。
数学是多种学科的基础科学,数学进入语言、思维领域,人工智能学科以计算机科学来实现,必须应用数学工具,数学不仅在标准逻辑、模糊数学等范围发挥作用,数学进入人工智能学科,它们将互相促进相互发展。图1所示为人工智能的相关科学与当前应用的关系图。
人工智能研究范畴如下:
包括自然语言处理,知识表现,智能搜索,推理,规划,机器学习,知识获取,组合调度问题,感知问题,模式识别,逻辑程序设计软计算,不精确和不确定的管理,人工生命,神经网络,复杂系统,遗传算法等。
1、人工智能的发展现状
人工智能发展现状:目前仍处于人工智能的初级阶段。
人工智能的诞生于上世纪50年代,1950年著名的图灵测试诞生,按照“人工智能之父”艾伦·图灵的定义:如果一台机器能够与人类展开对话而不能被辨别出其机器身份,那么称这台机器具有智能;同一年,图灵还预言会创造出具有真正智能的机器的可能性。上世纪50~70年代是人工智能的黄金时代,许多机器人诞生;1966年世界上第一个聊天机器人ELIZA 发布,ELIZA 的智能之处在于她能通过脚本理解简单的自然语言,并能产生类似人类的互动;1968年美国的道格·恩格勒巴特发明计算机鼠标,构想出了超文本链接概念,它在几十年后成了现代互联网的根基。
上世纪70年代初,人工智能遭遇了瓶颈;当时的计算机有限的内存和处理速度不足以解决任何实际的人工智能问题。上世纪80~90年是人工智能起伏期,科学在智能计算机系统的研究,人工智能应用上不断前行,但所得的成果鲜为人知。
随计算机技术的发展,本世纪人工智能真正的春天开始,辛顿在上世纪80年代早期就开始倡导机器学习方法,2006年提出深度神经网络,提出将“人工神经网络”作为机器学习研究的基石,现在,深度学习已在人工智能领域被普遍采纳。2012年Spaun 诞生加拿大神经学家团队创造了一个具备简单认知能力、有250万个拟“神经元”的虚拟大脑,命名为“Spaun”,并通过了最基本的智商测试。2013年深度学习算法被广泛运用在产品开发中;2015年人工智能突破之年, Google 开源了利用大量数据直接就能训练计算机来完成任务的第二代机器学习平台Tensor Flow。中国科学院院士、智源研究院学术委员会主席张钹曾指出,成熟的人工智能应用,一定是具备以下这五个特性的,有充足且多样的数据支撑、目的的确定性、信息的完整性、有确定性的静态演化规律以及特定领域这5个特性,才能确保人工智能应用的成功。目前人工智能应用逐步形成以下特征:
特征一:资源高效利用需求
资源(网络、计算、存储、超融合)虚拟化、按需服务;软件和基础服务标准化,应用开发部署的智能化、安全体系。云数据中心已逐渐成为一切应用的基础支撑。
特征二:大数据管理与开放共享
目前各种类型的数据巨量产生,数据从依附于业务系统,到具有独立形态、价值属性和社会资产属性;数据从面向人的共享转向面向系统/设备共享;数据智能应用基础,从组织内部共享到社会共享;开始形成新的数据科学、数据思维和方法技术。
特征三:智能应用(大数据应用)
智能化应用:基于学习、分析、预测和评估,具有人工智能、类人智能的应用服务,应用服务自动化、智能化、精准化。
特征四:产业链深度融合和高效协同
社会逐渐向共享经济和共享服务演化,产业链融合和社会服务高效协同。具有数据共享、规约、交易/关系智能处理,安全、可信共识共赢的特征,特别解决高价值链的可信业务的协同处理。
2、人工智能的计算机表示[2]
对于人工智能所涉及的信息,只要能检测、转换为数字化的信息,计算机都能进行科学的、智能的处理。
计算机内部所有信息都用二进制(即:0和1)进行编码,用二进制编码的原因是因为:制造二个稳态的物理器件容易;二进制编码、计数、运算规则简单;二进制正好与逻辑命题对应,便于逻辑运算,并可方便地用逻辑电路实现算术运算。
定义数值数据有三个要素:进制、定点/浮点、编码,运用二进制原码、补码、反码、移码,在计算机系统最底层处理信息所有处理,对信息的数学处理无论是算术,还是高等数学计算,计算机都是运用加法加以解决完成的;而对于逻辑运算、移位运算、循环移位、扩展运算、传送存取等最底层运算,运用二进制编码则更方便容易加以处理。
冯.诺依曼的计算机的结构,即“存储程序”的原理,“存储程序”原理可以简化概括为:
1) 计算机应用包括运算器、控制器、存储器、输入/输出设备。
2) 计算机内部应采用二进制来表示指令和数据。
3) 将编写好的程序和数据送入内存储器,然后计算机自动地逐条取出指令和数据进行分析、处理和执行。
计算机网络体系结构由网络体系结构、网络组织、网络配置三个方面组成;网络协议是计算机网络必不可少的,一个完整的计算机网络需要有一套复杂的协议集合,组织复杂的计算机网络协议的最好方式就是层次模型。
人工智能的计算机处理可以概括为以下特征:
数学与数学模型化(智能基础)
1) 信息的数字化(智能敲门砖)
2) 非电量检测与采样(数字化)
3) 转换A/D、D/A(还原信息)
4) 数据的传输处理与存储(压缩与解压等)
5) 数据的通信与网络(协议)
6) 软件及算法(智能计算)
7) 大数据处理技术(深度挖掘的基础)
8) 高性能的计算机分布式与并行处理系统(运算能力的体现)
3、人工智能的局限性[3]
人工智能实际上是一个将数学、算法理论和计算机、工程实践紧密结合的领域。是算法,也就是数学、概率论、统计学、各种数学理论的体现。
人工智能分为强人工智能(BOTTOM-UP AI)与弱人工智能(TOP-DOWN AI)。主流科研集中在弱人工智能上,并且一般认为这一研究领域已经取得可观的成就。强人工智能的研究则处于停滞不前的状态下。
强人工智能观点认为有可能制造出真正能推理( REASONING) 和解决问题(PROBLEM_SOLVING)的智能机器,并且,这样的机器能将被认为是有知觉的,有自我意识的。强人工智能可以有两类:
1) 类人的人工智能,即机器的思考和推理就像人的思维一样。
2) 非类人的人工智能,即机器产生了和人完全不一样的知觉和意识,使用和人完全不一样的推理方式。
弱人工智能观点认为不可能制造出能真正地推理( REASONING)和解决问题(PROBLEM_SOLVING)的智能机器,这些机器只不过看起来像是智能的,但是并不真正拥有智能,也不会有自主意识。
人类对自然与社会的认识与了解远没有尽头,我们对自然与社会规律掌握更是如此。人工智能解决问题的方法与步骤[4]是检测、数字化、数学模型化、理论数学处理、计算机工程数学处理、算法模拟与程序处理、计算机技术处理、应用输出处理等。人工智能的实质是被数据所驱动的智能。本质上是被大体量数据不断训练出来,再通过算法模拟出来的“智能”,并非是有自己判断逻辑。
图灵计算的本质是使用预定义的规则对一组输入符号进行处理,规则是限定的、输入也受限于预定义的形式。图灵机模型取决于人对物理世界的认知程度,因此人限定了机器描述问题、解决问题的程度。而冯·诺依曼体系结构是存储程序式计算,程序也是预先设定好的,无法根据外界的变化和需求的变化进行自我演化。图灵机模型和冯·诺依曼计算机体系结构的提出,从计算本质和计算结构方面分别奠定了现代信息处理和计算技术的两大基石,然而两者共同的问题是缺乏自适应性。
人工智能问题是遵循它们的是相互关联的模型和工具,如规则、框架、逻辑和网络。它们都是非常数学化的主题。人工智能严格来看,它的思想还是有些匮乏的。计算机它擅长于从客观事实中总结出一些规律,甚至能够预测未来的一个走向,但是其实是没有独立见解的。
总结出一个独立的见解,这需要人来完成。计算机能把事物划分得很清楚,也能够明确地给出这个事物的内涵和外延,但是很难创造一个概念。
计算机的老祖宗阿兰·图灵他定义了什么是可计算,什么是不可计算。图灵研究的不是一个个具体问题能不能转换成数学问题,而是划一条线,指出这条线以内的问题,可能是可以计算的,而线以外的问题,就是计算不要解决问题。
世界上所有的问题,数学问题只是问题的一小部分。数学其实能力非常有限,世界上有好多问题,完全不可能通过数学来解决。有些问题,还需要人脑来推理,不是计算机来计算。而理论上可计算的问题与工程上可以计算的问题是两回事,能够解决的实际问题,是工程上可以计算的问题。而人工智能的问题又是什么,是工程上可计算机工程问题中的很小的一部分。图2 是所有问题的范围关系。
计算机科学与工程可以用六个字来概括即:零一、穷举、舍得;人工智能在计算机工程的数字处理能解决一些问题,但还有许多问题是不可能解决的,从数学的理论模型[6]与数学算法要转换工程数学模型与算法都被过度简化,造成信息的丢失、表达不清晰不准确;海量的数据处理造成计算机硬件沉重负担,运算速度的过快;都能造成系统的鲁棒性的不稳定、不确定。
深度神经网络[7]中,可细分为:归纳学习方法(决策树、规则归纳等)、基于范例学习、遗传算法等。统计方法中,又可细分为:回归分析(多元回归、自回归等)、判别分析(贝叶斯判别、费歇尔判别、非参数判别等)、聚类分析(系统聚类、动态聚类等)、探索性分析(主元分析法、相关分析法等)等。神经网络方法中,可细分为:前向神经网络(BP 算法等)、自组织神经网络(自组织特征映射、竞争学习等)等。数据库方法主要是多维数据分析或OLAP 方法,另外还有面向属性的归纳方法。深度神经网络方法还有许多问题,主要是深度神经网络缺乏自主性、自适应性、可解释性、稳定性、功耗过大。类脑物理建模、数学建模、模型优化、基于神经网络的视觉计算、基于神经网络机器人控制等有许多挑战。脑神经元之间靠突触连接,神经元的结构是复杂的,突触传输的信息也是复杂的,这些在神经网络中都被过度简化,例如:神经元被简化为节点,突触被简化为被简化为链接,丢失的信息太多。
跨媒体智能和类脑机器人是新一代人工智能的重要组成部分,是当前人工智能研究领域的两个热点问题,他们中存在的诸多问题,以图灵计算、冯·诺依曼体系结构的计算机系统处理是不可能全部解决的。
4、人工智能的发展未来
四次工业革命的时间:
1) 第一次工业革命18世纪60年代–19世纪中。以蒸汽机为代表。
2) 第二次工业革命19世纪下半叶–20世纪初。以电力为代表。
3) 第三次工业革命20世纪四五十年代到现在。以计算机为代表的信息技术。
4) 第四次工业革命21世纪。以高级智能机器人为代表。
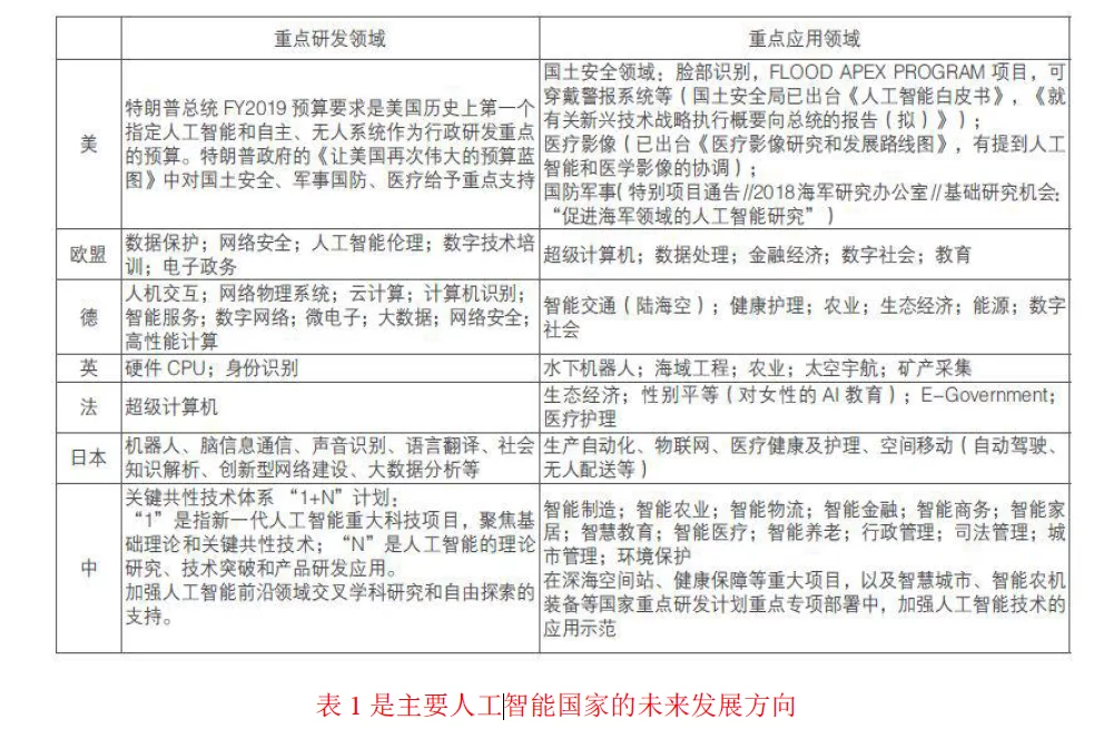
前三次工业革命使人类体力量外溢,而第四次工业革命则是人类的智力溢出,利用机器使人类获得巨大超能力!人工智能总体将向着规模化、安全化、健康化趋势发展;从全球层面来看,新一代人工智能产业将呈现四个发展趋势。表1是主要人工智能国家的未来发展方向。
1)产业规模趋势
人工智能技术的进一步成熟,将带来更多的新产品、新服务,人工智能驱动的自动化将提升全要素生产率增长,产业规模将爆发式增长。
2)国际竞争趋势
近年来,世界各国紧密出台人工智能规划、政策和投资计划,从战略层面强化人工智能布局,在新一轮国际科技竞争将展现出新局面。中国未来将更加深度参与全球人工智能产业合作竞争,成为人工智能的重要推动者。
3)技术趋势
类脑智能蓄势待发,目前已有多国开始了“脑科学研究”;量子智能也将加快孕育,已成为全球公认下一代计算技术,将为人工智能带来革命性发展机遇。
4)风险趋势
随着人工智能逐渐普惠社会,人工智能安全风险和社会治理等问题将逐步提上日程。
5、结束语
综上所述,可以得出一个结论:人工智能研究建立了许多可用但互不通用的智能系统,以图灵计算、冯·诺依曼体系结构的计算机系统处理是不可能解决所有的人工智能的问题。西方医学与中华医学是不同的分析方法的科学系统,两个系统都有自身解决不好的问题,在中国,科学家通过探索中西医学的结合,许多单独不能解决,可以得到很好的解决或能找到解决问题的方向;在此,是否可以得到一些启示,展望未来如果人类通过不断的探索发现新的规律,发明新的有别于图灵计算、冯·诺依曼体系结构的计算机系统,并与现有结合,以便更好解决人工智能所需要解决的问题。
参考文献:
[1] 刘鹏,曹骝,吴彩云,张燕.人工智能从小白到大神[M] . 北京:中国水利电力出版社,2021.01:38-618
[2] 袁春风. 计算机组成与系统结构[M] . 北京:清华大学出版社,2010.4:1-416
[3] 唐培和,刘浩,蒋联源.人工智能研究的局限性及其困境[J] .广西:广西工学院学报,2010.03
[4] 陈仲铭,彭凌西. 深度学习原理与实践[M].北京:人民邮电出版社,2018:79,103-105,111-114.
[5] 基于卷积神经网络的一般物体识别研究及应用[D].郑州大学, 2017:5-40.
[6] Ren S,He K,Girshick R,et al. Faster R-CNN: Towards Real-Time Object Detection with Region Proposal Networks[J]. IEEE Transactions on Pattern Analysis & Machine Intelligence, 2017, 39(6):1137-1149.
[7] 苏煜, 山世光, 陈熙霖,等. 基于全局和局部特征集成的人脸识别[J]. 软件学报, 2010(08):71-84.
该文观点仅代表作者,本站仅提供信息存储空间服务,转载请注明出处。若需了解详细的安防行业方案,或有其它建议反馈,欢迎联系我们。
